사이드 프로젝트 상세 설명 자료
개인 프로젝트 설명 자료
프로젝트 개요
- 목표: 실시간 배송 현황 모니터링 및 판매 성과 대시보드 구축 (github)
- 기간: 2025년 4월 ~
- 사용 데이터: Brazilian E-Commerce Public Dataset by Olist
- 브라질 소상공인들에게 온라인 마켓플레이스를 제공하는 전자상거래 플랫폼인 Olist에서 제공한 캐글 데이터
- 사용 기술 및 버전
- Data Ingestion & Streaming
- Kafka:
3.9.1 - Confluent:
7.6.1
- Kafka:
- Data Processing
- Spark:
3.5.6
- Spark:
- Data Lake & Storage
- Iceberg:
1.9.1 - MinIO:
RELEASE.2025-06-13T11-33-47Z
- Iceberg:
- Workflow Orchestration
- Airflow:
3.0.6
- Airflow:
- Monitoring & Observability
- Prometheus:
3.5.0 - Grafana:
12.2.0
- Prometheus:
- BI & Analytics
- Superset:
5.0.0
- Superset:
- Data Ingestion & Streaming
프로젝트 목표 선정 배경
비즈니스 모델 분석
- Olist는 오픈 마켓 특성상 판매 중개 수수료가 핵심 수익원입니다.
- 따라서 판매자의 매출 성장이 곧 플랫폼(Olist)의 매출 확대로 직결되는 동반 성장 구조를 가지고 있습니다.
가설 설정 및 목표
- 이에 따라 매출 증대를 최우선 비즈니스 목표로 가정하였습니다.
- 이후, 데이터를 통해 그 성장 동력을 발굴하고자 EDA를 수행했습니다.
EDA
- Olist 플랫폼의 매출 성장을 저해하는 원인을 파악하기 위해, 리뷰에 대한 텍스트 마이닝(EDA)을 수행했습니다.
- 리뷰는 포르투갈어로 작성되어 있었기 때문에 이를 번역하는 작업을 먼저 수행했습니다.
번역 추론
- 모델 선정
- 번역 특화 LLM인 Unbabel/TowerInstruct-7B-v0.2를 채택했습니다.
- 추론 환경
- CPU
- Model: Intel Core i5-12600K (12th Gen)
- Cores: 10 cores / 16 threads
- Max Clock: 4.9 GHz
- GPU
- Model: NVIDIA GeForce RTX 3060
- VRAM: 12GB
- CUDA Version: 12.2
- Driver Version: 535.274.02
- CPU
- 수행 결과
- 총 36,455건의 리뷰 데이터를 약 7일에 걸쳐 번역 완료 (이슈사항)
- 가용 자원을 최대로 사용하기 위한 추론 패키지 개발
- 멀티 프로세싱 (Multi-processing)
- 동적 배칭 (Dynamic Batching)
- 번역 추론 관련 config 정의
1 2 3 4 5 6 7 8 9 10 11 12
# example src_path: ~/github/jmhwang-dev/e-commerce/data/silver/clean_comments_text_only.tsv dataset_start_index: 0 dataset_end_index: 18227 dst_path: ~/jmhwang-dev/e-commerce/artifacts/inference/por2eng_20250626_172543_1.tsv checkpoint: Unbabel/TowerInstruct-7B-v0.2 device: auto initial_batch_size: 30 language_from: Portuguese language_into: English
리뷰 분석
- 부정 리뷰 (리뷰 점수가 1~2점)
- 긍정 리뷰 (리뷰 점수가 4~5점)
실제 데이터에서 리뷰 스코어의 그룹별 배송 지연 여부의 비율에서 현저한 차이가 있었습니다.
late_delivery_rate- 위 결과를 통해 배송 문제가 매출 성장을 저해하는 주요 원인 중 하나임을 도출하였습니다.
상품 포트폴리오 매트릭스
도입 배경
- 한정된 자원으로 모든 상품의 배송 지연을 관리하는 것은 운영 효율이 낮다는 문제점이 있습니다.
- 단순히 배송 지연 현황을 나열하기 보다 비즈니스 영향력이 더 큰 상품에 대한 관리가 더 효율적입니다.
- 따라서,
어떤 상품의 배송 지연이 비즈니스에 더 치명적인가?를 판단할 수 있는 기준이 필요했습니다. BCG 매트릭스는 상품의 비즈니스 영향력을 평가하는 대표적인 방법입니다.
BCG 매트릭스(BCG Matrix)
- 정의: 보스턴 컨설팅 그룹(Boston Consulting Group)이 개발한 전략 평가 도구
- 목적: 자원을 어떻게 배분할지 결정할 때 사용
- 방법: 기업이 보유한 여러 사업이나 상품을 ‘상대적 시장 점유율’과 ‘시장 성장률’ 두 가지 축을 기준으로 분류
- BCG 매트릭스를 산출하려면 상대적 시장 점유율과 시장 성장률 지표가 필요합니다.
- 그러나, Olist 데이터셋은 내부 트랜잭션 데이터이므로 이를 구할 수 없었습니다.
- 상품의 비즈니스 영향력을 평가하기 위해, BCG 매트릭스를 기반으로
상품 포트폴리오 매트릭스를 재정의했습니다.
정의 과정
통계적 타당성 확보
- 단순히 내부 데이터를 쓴다고 해결되는 게 아니라, 축 설정에 신중해야 했습니다.
- 초기에는 Y축을 매출로 잡았으나, 다중공선성 문제가 있었습니다.
- 문제: 매출 = 판매량 × 단가이므로, 판매량(X축)이 늘면 매출(Y축)도 같이 늘어나는 강한 상관관계가 발생합니다.
- 해결: 매출에 대한 독립 변수인 판매량과 평균 단가를 Y축으로 채택하여, 많이 팔리는가와 비싸게 팔리는가라는 서로 다른 두 가지 가치를 명확히 구분했습니다.
통계적 보정: 롱테일 분포 해결
- 현상 분석: EDA 결과, 전체 상품군 별 50% 이상이 월 판매량 1개에 집중된 롱테일 분포를 보였습니다.
- 보정 적용: 중앙값을 그대로 적용할 경우 변별력이 상실되는 문제를 해결하기 위해, 성과 기준을 중앙값 초과(>1)로 상향 조정하여 유의미한 4분면 분류를 도출했습니다.
long_tail_quantity_by_product
최종 분류 및 의미
- 최종적으로 상품 포트폴리오 매트릭스는 아래와 같습니다.
- X축 (인기도): 판매량
- 시장 점유율을 대체하는 지표
- 해당 상품이 플랫폼 내에서 점유하고 있는 트래픽과 수요의 규모를 측정
- Y축 (기여도): 평균 단가
- 시장 성장률을 대체하는 지표
- 해당 상품이 비즈니스 수익 창출에 실질적으로 얼마나 기여하는지를 측정
- X축 (인기도): 판매량
- 카테고리 내 상대적 위치를 파악하기 위해 각 축의 중앙값을 기준으로 4분면을 구분하였으며, 상품군은 다음과 같이 분류됩니다.
- Star Products (High Vol, High Rev): 높은 인기와 매출을 모두 견인하는 핵심 상품
- Volume Drivers (High Vol, Low Rev): 객단가는 낮으나 압도적인 판매량으로 트래픽을 유입시키는 상품
- Niche Gems (Low Vol, High Rev): 판매량은 적으나 고단가로 높은 마진을 창출하는 틈새 상품
- Question Marks (Low Vol, Low Rev): 성과가 저조하여 판매 중단 혹은 전략 수정이 필요한 상품
데이터 준비
스키마 재설계
원본 데이터는 레코드가 덮어쓰여지는 구조로 인해 과거 이력을 추적할 수 없는 한계가 있었습니다.
- 이를 해결하고 CDC 기반의 파이프라인을 구축하기 위해 다음과 같이 데이터를 재설계 했습니다.
- 변경 이력 추적 확보
- 변경 사항을 감지할 수 있도록 append-only 구조로 변환
- 데이터 품질 보장
- 무결성을 저해하는 중복 레코드 제거 및 통합
- 분석에 불필요한 열 제거 및 스키마 최적화
- 변경 이력 추적 확보
이를 위해 원본 데이터를 전처리하여 스트리밍을 모방했습니다.
- 생성된
tsv파일의 이름은 총 9개로, CDC에서 아래 요소들을 정의할 때 사용됩니다.- Bronze Layer의 테이블 이름
- Bronze Topic의 토픽 이름
- 테이블 변경 전 후 내용은 다음과 같습니다.
데이터 주입 시간 추가
- 스트림 데이터를 모방하기 위해
current_ingest_time열을 추가하여 데이터 주입 시간을 관리합니다. - 원래는 메시지 소비 시점에
current_ingest_time을 추가해야 합니다. - 그러나 개발 편의성을 위해 메시지 발행 단계에서 주입 시간을 추가하도록 PandasProducer 클래스를 구현했습니다.
current_ingest_time은 아래와 같이 계산합니다.
1
2
3
4
5
"""current_ingest_time 계산"""
current_ingest_time = \
`order_status.tsv`의 이벤트 발생 시간 + \
pd.Timedelta(f"{50 + np.random.rand() * 50}ms") # 임의의 네트워크 지연 시간: [50ms, 100ms)
- 이때,
FK로 연결된 모든 레코드에도 직전 계산된current_ingest_time에 지연시간을 추가하여 레코드의 시계열성을 보장합니다.
메시지 발행 간격 설정
배경 및 목적
- 원본 데이터에서 주문상태는 수 시간에서 수일 간격으로 발생하는 경우가 포함되어 있습니다.
- 이를 메시지 발행에 그대로 적용할 경우, 데이터가 유입되지 않는 긴 대기 시간으로 인해 개발 효율성이 저하됩니다.
- 따라서 실제 주문 패턴은 유지하되, 불필요한 공백기만 효율적으로 단축하는 전략을 수립하였습니다.
주문 상태의 시간 차이 분석
전체 주문 데이터에서 주문 상태의 시간 차이를 분석한 결과는 다음과 같습니다.
- Median (50%): 39초 (평균적인 주문 흐름)
- 75th Percentile: 120초 (2분)
- 90th Percentile: 286초 (약 4분 46초)
위 결과로부터 전체 주문 간격의 90%는 약 5분(300초) 이내에 발생함을 확인할 수 있었습니다.
임계값 설정
현실성 있는 메시지 발행 시뮬레이션과 개발 속도를 높이기 위해 다음과 같이 임계값을 설정하였습니다.
threshold_interval: 300초 (5분)- 전체 데이터 패턴의 90%를 원본 그대로 보존
- 주문 폭주(Burst) 및 일반적인 트래픽 리듬을 왜곡 없이 재현
base_interval: 30초- Grafana에서 트래픽이 끊겼음을 시각적으로 인지할 수 있는 최소한의 대기 시간 확보
1
2
3
4
5
6
7
8
9
10
11
12
13
14
15
16
"""transaction replay: mock real-time transaction"""
base_interval = 30 # seconds
threshold_interval = 300 # seconds
order_status_df = OrderStatusBronzeProducer.get_df()
past_event_timestamp = pd.to_datetime("2016-09-04 21:15:19.000000") # first timestamp in order_status
for i, order_status_series in order_status_df.iterrows():
current_event_timestamp = order_status_series['timestamp']
event_term = current_event_timestamp - past_event_timestamp
# transaction replay: mock real-time transaction
if event_term > pd.Timedelta(seconds=threshold_interval):
time.sleep(base_interval)
else:
time.sleep(event_term.total_seconds())
아키텍처 및 저장소 설계
Lambda Architecture
본 프로젝트는 두 가지 요구사항을 동시에 충족해야 했습니다.
- 실시간성: 배송 지연과 같은 운영 이슈는 발생 즉시 감지하고 조치해야 하므로, 지연 없는 스트림 처리가 필수
- 정확성 및 종합 분석: 상품의 가치를 판단하기 위해, 축적된 대용량 판매 데이터 집계 필요
이를 위해, 배치 처리와 실시간 처리를 결합한 Lambda Architecture를 채택하여 파이프라인을 설계했습니다.
Logical view: Lambda Architecture
Batch Layer
- 전체 마스터 데이터를 기반으로 상품의 장기적인 판매 성과(평균 판매액, 누적 주문 수)를 주기적으로 분석합니다.
- 대용량 이력을 정밀하게 집계하여 상품별 비즈니스 등급을 산정하고, 이를 배치 뷰로 생성합니다.
Speed Layer
- 배치 주기가 도래하지 않은 최근의 데이터를 처리하여 배치 계층의 시간적 공백을 메웁니다.
- 개별 주문의 상태 변경을 실시간 스트림으로 수집하여, 현재 시점의 배송 상태와 지연 여부를 즉각적으로 추적합니다.
Serving Layer
- 배치 뷰(상품 등급)와 실시간 뷰(현재 배송 상태)를 병합하여 사용자에게 제공합니다.
- 단순히 배송이 지연된다는 사실을 넘어, 중요 상품이 포함된 주문의 배송이 지연되고 있음을 식별합니다.
- 이를 통해 운영자가 우선순위에 따라 장애를 조치할 수 있도록 실행 가능한 인사이트를 제공합니다.
Infrastructure
- 논리적 아키텍처의 구현은 제한된 하드웨어 자원의 효율적인 활용에 주안을 두었습니다.
- 특히, 이기종 하드웨어 간의 성능 차이를 극복하기 위해 다음과 같은 핵심 전략을 수립했습니다.
- 제어의 중앙화와 연산의 분산을 통해 시스템 안정성을 확보
- 데이터 지역성 극대화를 통해 핵심인 스트림 성능을 보장
- 하드웨어 자원과 인프라 설계를 도식화하면 다음과 같습니다.
| 장비명 | 수량 | CPU | Memory | 역할 |
|---|---|---|---|---|
| iMac | 1 | 6 cores / 12 threads | 32GB | Control Plane: 클러스터 관리 및 스케줄링 |
| Desktop | 1 | 10 cores / 16 threads | 32GB | Main Workload: 스트림 연산 및 데이터 웨어하우스 호스팅 |
| Raspberry Pi 5 | 2 | 2 cores / 4 threads | 8GB | Batch Job: 실시간성이 낮은 배치 작업 격리 수행 |
| Mini PC | 1 | 1 core / 4 threads | 16GB | Source: 단순 데이터 수집 및 전송 (Low Power) |
Physical view: Infrastructure Architecture
제어 계층과 연산 계층의 물리적 분리
- iMac을
Control Plane로 정의하여 Kafka, Spark Master, Airflow 등 핵심 컴포넌트들을 집중 배치했습니다. - 워커 노드에서 장애(OOM)가 발생하더라도, 제어 계층은 영향을 받지 않도록 보호하여 안정성을 높였습니다.
실시간 스트림 처리 성능 최우선
- 클러스터 내 최고 성능인 Desktop에 Stream Executor와 MinIO 스토리지를 함께 배치했습니다.
- 비즈니스적으로 가장 중요한 실시간 파이프라인의 쓰기 작업이 네트워크를 경유하지 않고 로컬 디스크 I/O를 통해 수행되도록 하여, 처리 지연을 최소화하고 처리량을 극대화했습니다.
배치 처리의 네트워크 오버헤드 수용 (Trade-off)
- 연산 리소스(Mini PC, 배치 처리)와 스토리지(Desktop, MinIO)를 물리적으로 분리하여, 단일 장비 부하를 방지하고 확장성을 고려했습니다.
- 물리적 분리로 인해 네트워크 트래픽(I/O) 비용이 발생하지만, 다음과 같은 이유로 채택했습니다.
- 운영 복잡도를 낮추고 데이터 웨어하우스의 중앙 관리를 실현
- 배치 처리 속도가 소폭 저하되는 단점이 있으나, 실시간 스트림 처리 파이프라인의 안정성과 전체 시스템의 데이터 정합성을 최우선으로 확보
Medallion Layer
Iceberg
- 테이블 형식은 Iceberg를 선정하였고 이유는 다음과 같습니다.
- 스키마와 파티션의 자유로운 변경: 현재는 CDC 데이터의 스키마가 고정되어 있지만, 추후 스키마가 변경될 수 있는 가능성을 내재하고 있음
- ACID 트랜잭션 보장: 여러 데이터 작업이 동시에 테이블에 접근하더라도 데이터 정합성이 깨지지 않으며, 커밋이 완료된 작업만 사용자에게 보여주어 데이터의 신뢰도를 보장
- 다양한 엔진과의 호환성 및 개방성: 엔진에 종속되지 않는 개방형 표준을 지향
- 시간 여행과 버전 롤백: 특정 시점의 스냅샷 ID나 타임스탬프를 지정하여 과거의 데이터를 조회 가능하고, 데이터 처리 작업에 오류가 발생했을 경우, 이전의 특정 스냅샷으로 되돌릴 수 있어 데이터 안정성을 크게 높여줌
MinIO
- 데이터 저장소로 MinIO를 사용하였습니다.
- 비용과 보안 이슈에 상대적으로 자유로운 on-premise 상황을 가정했습니다.
- 추후 클라우드로 이전할 수 있는 상황을 고려하여 S3 Object Storage의 API와 동일한 MinIO를 채택하였습니다.
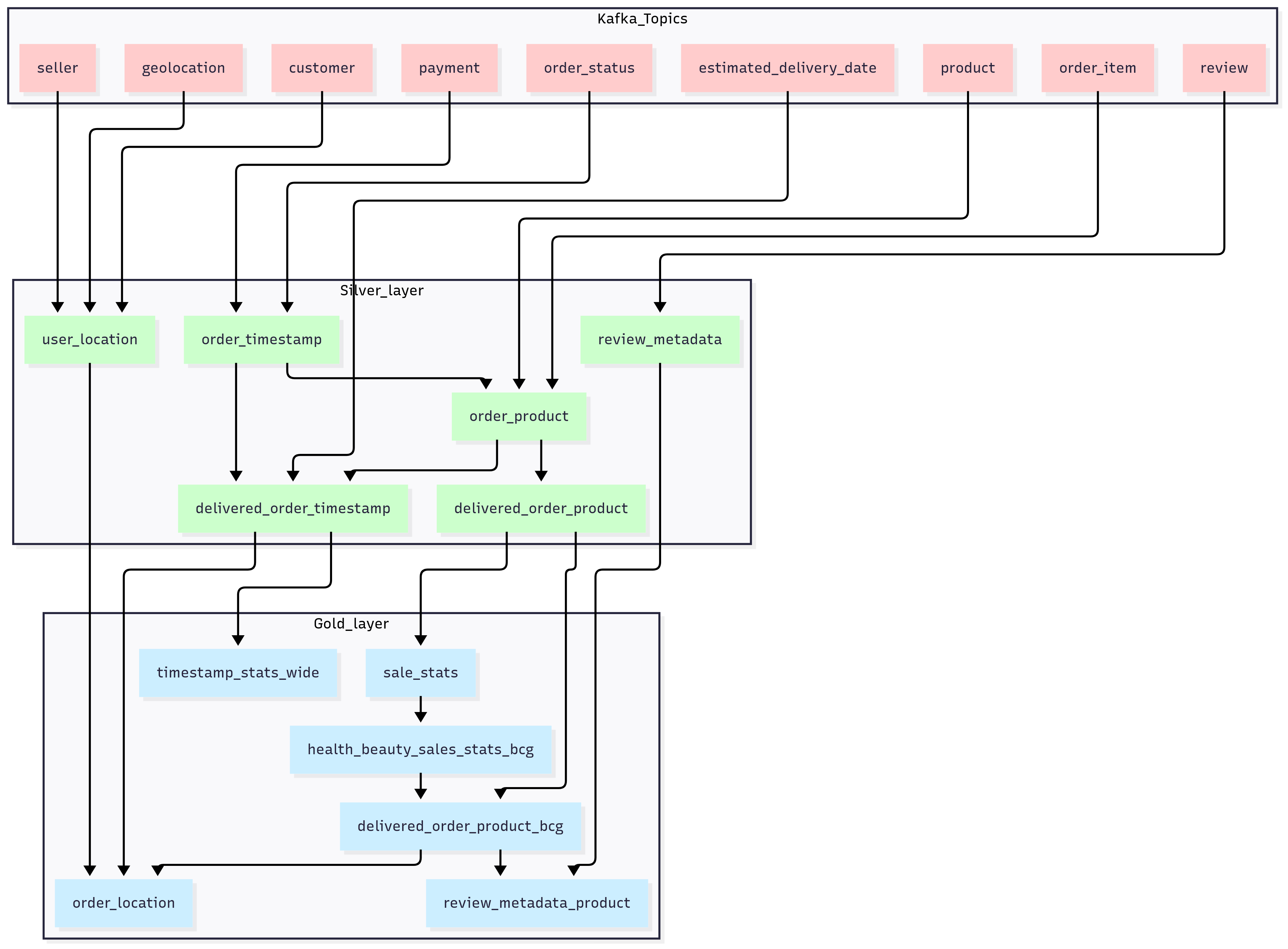
스키마 구조
MinIO에 저장되는 데이터는 Medallion Layer 구조를 기반으로 데이터 처리 결과에 따라 다음과 같이 분류되어 적재됩니다.
medallion architectureBronze Layer
bronze_layer_schema테이블 이름 설명 payment주문 결제 수단 및 금액 정보 customer고객 ID 및 우편번호 정보 geolocation우편번호 기준 위도/경도 및 지역 정보 order_status주문 ID 별 현재 상태 및 타임스탬프 order_item주문에 포함된 상품 품목 및 배송비, 판매자 정보 seller판매자 ID 및 위치 정보 product상품 카테고리 및 규격(무게, 크기) 정보 estimated_delivery_date주문 별 예상 배송일 정보 review고객 리뷰 내용 및 평점, 작성 시간 Silver Layer
silver_layer_schema테이블 이름 설명 review_metadata리뷰 점수 및 작성/답변 시간 등 메타데이터 customer_order고객, 주문, 상품 정보를 결합한 트랜잭션 데이터 product_metadata상품 카테고리 및 판매자 연결 정보 order_event주문 처리 과정의 각종 이벤트 타임스탬프 기록 olist_user사용자(고객/판매자 등) 통합 정보 및 위치 키 geo_coord표준화된 지리 좌표(위도/경도) 정보 watermark데이터 파이프라인 처리를 위한 상태/오프셋 기록 테이블 이름 설명 fact_order_lead_days주문 단계별 소요 시간(Lead Time) 분석 팩트 테이블 fact_order_detail분석용으로 통합된 주문 상세 마스터 테이블 dim_user_location사용자 위치 분석을 위한 차원 테이블 fact_review_answer_lead_days리뷰 작성 후 답변까지 걸린 시간 분석 팩트 테이블 fact_monthly_sales_by_product상품별 월간 판매량 및 매출 집계 테이블
구현 상세
CDC (Change Data Capture)
이벤트 기반 데이터 발행 로직
상태 의존 데이터
- append-only 형태의 주문 상태 변경 이벤트가 발생하면, 해당 상태와 연관된 마스터 데이터들을 선별하여 Kafka로 발행합니다.
- 독립 데이터
review데이터는 주문 상태 변경 프로세스와 독립적인 생명주기를 가집니다.- 따라서 상태 트리거 방식 대신, 시간 윈도우(Time Window) 방식을 적용하여 직전 이벤트와 현재 이벤트 시점 사이에 생성된 리뷰를 취합해 발행했습니다.
주문 상태별 발행되는 데이터를 정리하면 다음과 같습니다.
주문 상태 값 의미 발행 대상 (Topics) purchase결제 완료 order_status( == ‘purchase’)paymentorder_itemproductsellercustomergeolocationapproved판매자 승인 완료 order_status( == ‘approved’)estimated_delivery_datedelivered_carrier배송사 전달 완료 order_status( == ‘delivered_carrier’)delivered_customer고객 배송 완료 order_status( == ‘delivered_customer’)N/A (Time Window) - review이를 통해 단일 트랜잭션이 여러 Topic으로 전파되는 과정을 Pandas로 구현했습니다.
1 2 3 4 5 6
# 주문 상태에 따른 토픽 발행 분기 로직 일부 if status == 'purchase': payment_log = PaymentBronzeProducer.select(order_status_series, ['order_id']) mock_payment_log = PandasProducer.calc_mock_ingest_time(payment_log) PaymentBronzeProducer.publish(mock_payment_log) ...
Schema Management (Confluent Schema Registry)
- CDC sink에서 데이터 정합성을 보장하기 위해 도입했습니다.
- 필수 값이 아닌 필드에 대해 Avro Union Type(
["null", "type"])을 적용하여, 소스 데이터의 결측이 발생해도 파이프라인이 중단되지 않도록 스키마 호환성을 고려해 설계했습니다. 메시지 발행 시, Schema Registry에 등록한 Avro schema를 통해 직렬화를 수행합니다.
1 2 3 4 5 6 7 8 9 10 11 12 13 14 15
// null 포함 스키마 예시: `customer.avsc` { "namespace": "bronze", "type": "record", "name": "customer", "fields": [ { "name": "zip_code", "type": ["null", "int"], "default": null }, { "name": "ingest_time", "type": [ "null", { "type": "long", "logicalType": "timestamp-millis" } ], "default": null } ] }
Kafka Cluster Configuration
- 단일 노드 장애에 대비하고 안정적인 리더 선출을 보장하기 위해 최소 권장 사양인 3-Node Cluster로 구성했습니다.
- ZooKeeper 의존성을 제거하고 메타데이터 관리 성능을 높이기 위해 최신 KRaft(Kafka Raft Metadata) 모드를 적용했습니다.
- 데이터 주입 시, 개발 및 운영 상황을 고려해서 동일 네트워크 및 외부 클라이언트가 주입할 수 있도록 advertised.listeners를 구성하였습니다.
- 파티션 개수는 가용 코어 수를 고려하여, 단일 파티션으로 구성하였습니다.
- 총 토픽 개수 = 총 15개 (Bronze Topic 9개 + Silver Topic 6개)
- 가용 자원이 scale out 될 수 있는 상황을 고려하여, 파티션 수를 조절할 수 있도록 구현하였습니다.
1 2 3 4 5 6 7 8 9 10 11 12 13 14 15 16 17 18 19 20 21 22 23 24 25
def create_topics(admin_client: AdminClient, topics_names_to_create: Iterable[str], num_partitions:int = 1, replication_factor:int = 2): """ Asynchronously creates topics. The call returns a dict of futures. We wait for each future to finish to check for errors. """ new_topics = [NewTopic(topic, num_partitions=num_partitions, replication_factor=replication_factor) for topic in topics_names_to_create] # create_topics는 토픽 이름과 Future 객체를 담은 딕셔너리를 반환합니다. fs = admin_client.create_topics(new_topics) # 각 토픽의 Future 결과를 기다리며 성공/실패를 확인합니다. for topic, f in fs.items(): try: # f.result()를 호출하면 작업이 완료될 때까지 기다립니다. # 성공하면 아무것도 반환하지 않습니다. f.result() print(f"Created topic: {topic}") except KafkaException as e: # f.result()에서 예외가 발생한 경우입니다. # 에러 코드를 확인하여 이미 존재하는 토픽인지 확인합니다. if e.args[0].code() == KafkaError.TOPIC_ALREADY_EXISTS: print(f"Topic {topic} already exists, skipping creation.") else: # 그 외 다른 카프카 에러 print(f"Failed to create topic {topic}: {e}")
Ingestion Layer
리소스 최적화 전략
- 초기에는 각 토픽별로 개별적인 스트리밍 쿼리를 실행하도록 설계했습니다.
- 그러나 클러스터의 가용 코어 수 부족으로 인해 모든 쿼리를 동시에 안정적으로 유지하기 어려운 한계가 있었습니다.
이로 인해, 개별 쿼리 실행 방식 대신, 토픽을 논리적 그룹으로 묶어
foreachBatch를 활용하는 방식으로 구조를 변경했습니다.- 이를 통해 단일 스트리밍 쿼리 내에서 여러 토픽의 데이터를 처리하고 Iceberg 테이블로 Sink함으로써, 컨텍스트 스위칭 오버헤드를 줄이고 제한된 자원을 효율적으로 사용했습니다.
실행 모드의 유연성
- 개발 상황에 따라 개별 스트리밍 모드와 배치(foreachBatch) 모드를 유연하게 전환할 수 있도록 구현했습니다.
1 2 3
# 필요시 주석 load_cdc_stream(spark_session, CDC_OPTIONS, logger) load_cdc_batch(spark_session, CDC_OPTIONS)
Speed Layer
배치 처리와 스트림 처리를 모두 지원하는 통합 프레임워크로서 Spark를 선택했습니다.
주문 상태는 총 4개로 구분할 수 있습니다.
purchase: 구매자가 결제한 시간approve: 판매자가 해당 주문을 배송하기 위해 승인한 시간delivered_carrier: 주문 상품이 배송사에 도착한 시간delivered_customer: 주문 상품이 구매자에게 도착한 시간
배송 지연 시뮬레이션을 위해, 각 주문 상태의 리드타임을 갱신하는 custom state를 구현하였습니다.
각 주문 상태의 리드타임은 최종 리드타임이 계산되기 전까지 다음과 같이 계산됩니다.
- 최종 리드타임 값이 존재한다면, 누적 리드타임 계산에서 제외
- 최종 리드타임 값이 없는 경우, 1초 타임 아웃을 기준으로
mock_lead_time누적1 2 3 4
mock_lead_time = 7200 # seconds ... if dst_state_dict[subtrahend] is not None and dst_state_dict[minuend] is None: dst_state_dict[state_name] += mock_lead_time # 1시간 추가 (초 단위)
Batch Layer
Iceberg 기반 스냅샷 증분 처리
데이터가 누적될수록 전체 데이터를 Full Load하는 방식은 배치 처리 시간이 선형적으로 늘어나는 문제가 있습니다.
이를 해결하고자, 테이블의 변경분만 처리하는 Snapshot ID 기반의 증분 처리 로직을 다음과 같이 구현했습니다.
Spark가 Iceberg 메타데이터를 조회하여, 마지막 처리 시점과 현재 최신 시점을 비교해 처리 범위를 산정
Airflow의 재실행이나 Backfill 시에도 Snapshot을 기준으로 태스크가 실행되므로, 데이터 처리의 일관성을 보장
Serving Layer & Dashboard
- Superset을 활용하여 매출 집계 및 실시간 배송지연 모니터링을 확인할 수 있도록 인터랙티브하게 구성했습니다.
- 다수의 사용자가 쿼리를 요청하는 환경을 가정하여, Spark Thrift Server가 분산 처리하도록 구성했습니다.
- 사용자는 SQL을 통해 논리적으로 통합된 데이터 뷰에 접근할 수 있습니다.
실시간 배송 현황 모니터링 및 판매 성과 대시보드
- 최종적으로 다음 지표들이 사용자에게 제공됩니다.
- Batch Layer
- Rank by Category: 상품군 별 누적 매출 순위
- Rank by Product: 상품 별 누적 매출 순위
- Sales Quantity by Month: 월 별 판매 상품 개수
- Sales by Month: 월 별 매출 (상품군별, 상품별 확인 가능)
- Review Distribution: 매출 기준 4개 그룹의 리뷰 점수 분포
- Average Order Lead Days by Month: 월별 평균 배송 단계 소요 시간
- Speed Layer
- Delivery Status: 주문 상태별 타임스탬프와 배송사의 배송 소요일
- Order Detail: 주문 상세 (카테고리, 상품, 수량, 단가)
- Order Location: 주문 상품의 판매자와 구매자의 위치
- Batch Layer
- 대시보드의 결과는 아래와 같습니다.
실시간 스트림 모니터링
Speed Layer(실시간 스트림 처리)의 안정성을 모니터링하기 위해 Prometheus JMX Exporter를 도입했습니다.
이를 활용하여 Kafka와 Spark의 핵심 메트릭을 수집하고 파이프라인 상태를 실시간으로 추적했습니다.
Grafana를 통해 시각화한 주요 지표는 다음과 같습니다.
컴포넌트 지표 (Metric) 설명 Kafka kafka_server_brokertopicmetrics_MessagesInPerSec브론즈 및 실버 토픽으로 유입되는 초당 메시지 수 Spark Streaming spark_driver_streaming_latency하나의 마이크로 배치를 처리하는 데 소요되는 시간 Spark Streaming spark_driver_streaming_inputRate데이터 소스로부터 유입되는 초당 데이터(Row) 수 Spark Streaming spark_driver_streaming_processingRate스트리밍 쿼리가 초당 실제로 처리한 데이터(Row) 수
핵심 성과 및 기대 효과
기술적 성과
- 파이프라인 및 연산 최적화
- Iceberg
스냅샷 기반 증분 처리를 통해 I/O 및 네트워크 병목 제거 - Spark Structured Streaming
foreachBatch 단일 쿼리 패턴으로 컨텍스트 스위칭 비용 절감 - 제한된 GPU 환경에서
멀티프로세싱및동적 배칭적용으로 LLM 추론 성능 향상
- Iceberg
- 데이터 정합성 및 시스템 안정성
- Airflow 의존성을 최소화한
스냅샷 기반 멱등 파이프라인구축 - Schema Registry 및
Avro 유니온 타입기반의 유연한 스키마 설계로 변화 대응 - 실제 트래픽 패턴을 반영한
부하 시뮬레이션 환경구축으로 개발 효율성 향상 - KRaft 기반 Kafka
3-노드 클러스터 구성및 Schema Registry 연동으로 메시지 정합성 강화
- Airflow 의존성을 최소화한
- 저비용 고효율 아키텍처
- 온프레미스 환경에서
람다 아키텍처구현 및 이기종 하드웨어 자원 역할 분리 - Prometheus, Grafana 기반
스트림 파이프라인 모니터링 환경구축으로 실시간 처리 성능 추적
- 온프레미스 환경에서
비즈니스 기대 효과
- 데이터 기반 의사결정 지원
- 자체 개발한
상품 포트폴리오 매트릭스로 고수익 상품의 배송 이슈 우선 식별 가능
- 자체 개발한
- 운영 리스크 선제 대응
- 실시간
운영 모니터링 대시보드로 배송 지연 징후 조기 감지 및 고객 이탈 리스크 완화
- 실시간
향후 계획
- DLQ 기반 스트림 안정성 강화
- Kafka
DLQ(Dead Letter Queue)파이프라인 구축을 통한 비정상 메시지 격리 - 오류 유형 분류 및 재처리(Replay) 로직 도입으로 스트림 복원력(Fault-tolerance) 향상
- Kafka
- 실시간 리뷰 번역 및 추론 확장
- Speed Layer 내
실시간 번역추가 - 마이크로 배치 기반의
실시간 감성 분석 추론파이프라인 확장
- Speed Layer 내
- 데이터 품질 관리 자동화 고도화
- Great Expectations를 파이프라인 전 구간에 통합하여
데이터 검증 자동화구현 - 스키마 불일치 및 이상치 조기 감지, 차단을 통해 데이터 신뢰성 확보
- Great Expectations를 파이프라인 전 구간에 통합하여
- dbt 기반 모델링 체계 정립
- Silver, Gold 레이어 기준의
표준화된 SQL 모델링도입 - 테스트, 문서화, 데이터 계보 자동화를 통해 분석 품질 및 재현성 강화
- Silver, Gold 레이어 기준의
- DataHub 메타데이터 관리 체계 구축
- 전체 데이터 자산에 대한
메타데이터 통합 관리환경 구축 - 스키마 버전 관리, 소유권, 계보 확립으로 운영 가시성 및 협업 효율성 제고
- 전체 데이터 자산에 대한











